Instance Verification Kit (IVK)
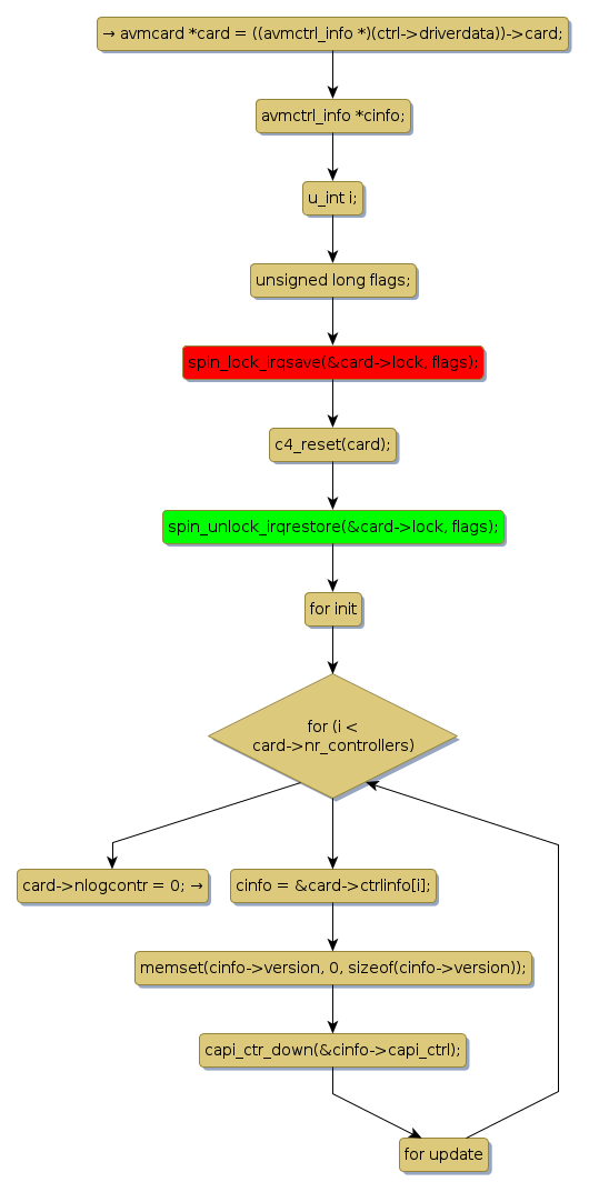
spin lock @ [23022+38+/linux-3.19-rc1/drivers/isdn/hardware/avm/c4.c]
Instance Signature: lock
|
The Matching Pair Graph:
|
|
Function Name
|
Control Flow Graph (CFG)
|
Events Flow Graph (EFG)
|
Source Correspondence
|
|
c4_reset_ctr
|
|
|
[22867+12+/linux-3.19-rc1/drivers/isdn/hardware/avm/c4.c]
|